根据厦门市应对新冠肺炎疫情工作指挥部〔2022〕第21号通告,思明区、湖里区16日继续开展全员核酸检测,集美区、海沧区16日开展一轮全员核酸检测。
思明区
为方便广大市民核酸检测,8月16日,思明区开设便民核酸采样点,免费为市民群众进行核酸检测。
请就近前往核酸采样点,戴好口罩,做好个人防护,至少保持1米距离排队检测。
思明区8月16日核酸采样点
采样时间:8月16日(星期二)07:00-17:00
温馨提醒
“黄码”人员应在严格做好个人防护前提下,就近前往采样点参加核酸检测,检测期间正确佩戴口罩、保持1米间隔,接受引导有序排队;采样结束后立即返回住所,不进入商场、超市等各类公共场所。
湖里区
8月16日,湖里区设置90个全员核酸检测采样点(22个采样点设置黄码通道);16个便民采样点(5个采样点设置黄码通道,5个采样点设置24小时服务)。
温馨提示
以下情况“应检尽检、愿检尽检、早检快检”:
①根据市指〔2022〕21号通告以及区指〔2022〕24号通告要求,在湖里区内工作、生活、旅行的所有人员(包括但不限于机关、事业单位工作人员,企业员工,建筑工地工人,环卫工人,港澳台同胞,外籍人士,在厦旅行人员,无业无固定居所人员等),于8月15日、16日在湖里区范围内开展2轮全员核酸检测,拒不配合核酸检测的,将依法依规追究责任。
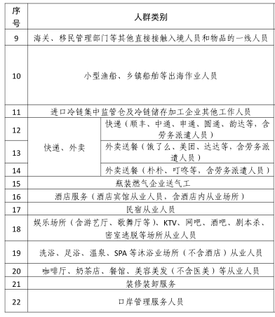
②对60类“应检尽检”重点人群,须按指定频率进行核酸检测。
《厦门市重点人群常态化核酸检测一览表》
③“黄码”人员应在严格做好个人防护前提下,就近前往黄码检测点参加核酸检测,检测期间正确佩戴口罩、保持1米间隔,接受引导有序排队;采样结束后立即返回住所,不进入商场、超市等各类公共场所。
④暑期外出返厦后需进行一次核酸检测。有涉疫地区旅居史的入(返)厦人员,需主动向社区、单位或酒店报备,根据出发地和途经地疫情风险等级实施分类管理。
⑤如果出现发热、咳嗽、身体不适等情况请先与工作单位报备请假,做好个人防护后“点对点”前往核酸检测。
⑥进入湖里区区各类公共场所要严格落实“逢进必扫”,重点场所须查验48小时内核酸阴性证明或24小时内采样记录。
8月16日
湖里区90个全员采样点完整表格
22个采样点设置黄码通道
核酸时间:每天7:00-17:00
(除黄码通道)
集美区
厦门市集美区
应对新冠肺炎疫情工作指挥部
〔2022〕第7号通告
为有效应对和控制新冠肺炎疫情传播、扩散和蔓延,根据厦门市应对新冠肺炎疫情工作指挥部〔2022〕第21号通告要求,决定于8月16日在本区开展一轮全员核酸检测,现将有关事项通告如下:
一、采样时间
为确保24小时以内报告检测结果,采样时间为2022年8月16日(星期二)7:00-17:00。
二、采样对象
在集美区的所有人员(含生活、工作、旅行的常住人口、流动人口、台港澳及外籍人员等)。
三、采样地点
集美区核酸采样点,见下表。
四、注意事项
1、请辖区内的群众按照村居通知,携带本人有效身份证件,佩戴好口罩,就近前往采样点进行核酸检测。扫码预登记,可有效缩短排队等候时间。请提前关注“天下集美”公众号或听从村居安排扫描二维码,为本人及家人进行预登记。
2、请广大群众听从村居统一安排,有序排队,保持“一米线”距离,不交谈、不扎堆、不聚集,做好自我防护。
3、在接种新冠病毒疫苗48小时内暂不进行核酸采样,待48小时后再进行采样,但需及时向村居工作人员报备说明情况。
4、新冠病毒感染者出院后3个月内不参加核酸混管采样,请联系村居提供单人单管采样服务。
5、辖区各机关、企事业单位和各机构,要认真履行单位主体责任,无条件支持并督促员工在上述规定时间内参加核酸检测;各出租户房东要履行督促责任,提醒、通知租户参加核酸检测。
6、请全区所有人员,严格履行法律责任,做到应检尽检、不漏一人。对于行动不便人员,村居将组织上门采样。凡应检未检,造成疫情传播的将承担相应法律责任。
集美区应对新冠肺炎疫情工作指挥部
2022年8月15日
8月16日集美核酸采样点
(7:00—17:00
|
8月16日集美核酸采样点 (7:00—17:00) |
|||
|
序号 |
采样点名字 |
采样点地址 |
所属镇街 |
|
1 |
马銮社区集美区青少年校外体育活动中心采样点 |
马銮社区集美区青少年校外体育活动中心 |
杏滨街道 |
|
2 |
前场社区康德小学采样点 |
前场社区康德小学 |
|
|
3 |
锦园社区居委会门口广场采样点 |
锦园社区居委会门口广场 |
|
|
4 |
锦园社区锦园10组篮球场采样点 |
锦园社区锦园10组篮球场 |
|
|
5 |
三秀社区杏南中学采样点 |
三秀社区杏南中学 |
|
|
6 |
锦鹤社区杏北小学采样点 |
锦鹤社区杏北小学 |
|
|
7 |
日东社区杏滨小学采样点 |
日东社区杏滨小学 |
|
|
8 |
康城社区康城小学采样点 |
康城社区康城小学 |
|
|
9 |
西滨社区蔡林学校采样点 |
西滨社区蔡林学校 |
|
|
10 |
集美区青少年校外体育活动中心黄码采集点 |
集美区青少年校外体育活动中心黄码 |
|
|
11 |
集美灌口铁山篮球场采样点 |
集美灌口铁山篮球场 |
灌口镇 |
|
12 |
集美灌口铁山尾厝篮球场采样点 |
集美灌口铁山尾厝篮球场 |
|
|
13 |
集美灌口上头亭航天路676号(文体中心)采样点 |
集美灌口上头亭航天路676号(文体中心) |
|
|
14 |
集美灌口上头亭里99号(小篮球场)采样点 |
集美灌口上头亭里99号(小篮球场) |
|
|
15 |
集美灌口深青里泽深宫广场采样点 |
集美灌口深青里泽深宫广场 |
|
|
16 |
集美灌口深青里东林宫篮球场采样点 |
集美灌口深青里东林宫篮球场 |
|
|
17 |
集美灌口林坑篮球场采样点 |
集美灌口林坑篮球场 |
|
|
18 |
集美灌口刺林篮球场采样点 |
集美灌口刺林篮球场 |
|
|
19 |
集美灌口坑内九组篮球场采样点 |
集美灌口坑内九组篮球场 |
|
|
20 |
集美灌口前山灵山宫庙采样点 |
集美灌口前山灵山宫庙 |
|
|
21 |
集美灌口三社滨海工贸学校采样点 |
集美灌口三社滨海工贸学校 |
|
|
22 |
集美灌口上塘村大路墘社9号采样点 |
集美灌口上塘村大路墘社9号 |
|
|
23 |
集美灌口中心小学采样点 |
集美灌口中心小学 |
|
|
24 |
集美灌口美场社篮球场采样点 |
集美灌口美场社篮球场 |
|
|
25 |
集美灌口黄庄篮球场采样点 |
集美灌口黄庄篮球场 |
|
|
26 |
集美灌口黄庄门球场采样点 |
集美灌口黄庄门球场 |
|
|
27 |
集美灌口黄庄幸福院采样点 |
集美灌口黄庄幸福院 |
|
|
28 |
集美灌口黄庄1号公寓停车场采样点 |
集美灌口黄庄1号公寓停车场 |
|
|
29 |
集美灌口井城村篮球场采样点 |
集美灌口井城村篮球场 |
|
|
30 |
集美灌口莲头社篮球场采样点 |
集美灌口莲头社篮球场 |
|
|
31 |
集美灌口安仁社区麦当劳前小广场采样点 |
集美灌口安仁社区麦当劳前小广场 |
|
|
32 |
集美灌口东部公园采样点 |
集美灌口东部公园 |
|
|
33 |
集美灌口嘉屿城小广场采样点 |
集美灌口嘉屿城小广场 |
|
|
34 |
集美灌口第一社区街头露天广场采样点 |
集美灌口第一社区街头露天广场 |
|
|
35 |
集美灌口第一社区新区篮球场采样点 |
集美灌口第一社区新区篮球场 |
|
|
36 |
集美灌口双岭小学采样点 |
集美灌口双岭小学 |
|
|
37 |
集美灌口顶许村部采样点 |
集美灌口顶许村部 |
|
|
38 |
集美灌口下许社区书院采样点 |
集美灌口下许社区书院 |
|
|
39 |
集美灌口石星社篮球场采样点 |
集美灌口石星社篮球场 |
|
|
40 |
乐活小镇旧篮球场采样点 |
乐活小镇旧篮球场 |
|
|
41 |
乐活小镇广场采样点 |
乐活小镇广场 |
|
|
42 |
集美灌口景粼原著采样点 |
集美灌口景粼原著 |
|
|
43 |
集美灌口田头村田头70号采样点 |
集美灌口田头村田头70号 |
|
|
44 |
集美灌口田头村仙景组198号采样点 |
集美灌口田头村仙景组198号 |
|
|
45 |
集美灌口溪南篮球场采样点 |
集美灌口溪南篮球场 |
|
|
46 |
集美灌口李林村幸福院采样点 |
集美灌口李林村幸福院 |
|
|
47 |
集美灌口中仑社戏台采样点 |
集美灌口中仑社戏台 |
|
|
48 |
集美灌口鱼孚篮球场采样点 |
集美灌口鱼孚篮球场 |
|
|
49 |
集美灌口风景湖公园采样点 |
集美灌口风景湖公园 |
|
|
50 |
西亭小学采样点 |
外国语学校集美分校(西亭小学) |
|
|
51 |
诚毅中学采样点 |
诚毅中学 |
|
|
52 |
纺织厂(纺织西路7号)采样点 |
纺织厂(纺织西路7号) |
|
|
53 |
集美杏林杏东小学采样点 |
集美杏林杏东小学 |
杏林街道 |
|
54 |
集美杏林内林小学采样点 |
集美杏林内林小学 |
|
|
55 |
集美杏林曾营小学采样点 |
集美杏林曾营小学 |
|
|
56 |
集美杏林宁宝市场采样点 |
集美杏林宁宝市场 |
|
|
57 |
集美杏林莲花国际D区广场采样点 |
集美杏林莲花国际D区广场 |
|
|
58 |
集美杏林3号篮球场采样点 |
集美杏林3号篮球场 |
|
|
59 |
集美杏林旧杏苑小学采样点 |
集美杏林旧杏苑小学(苑西路58号) |
|
|
60 |
集美杏林高浦小学采样点 |
集美杏林高浦小学 |
|
|
61 |
集美杏林邱厝菜市场采样点 |
集美杏林邱厝菜市场 |
|
|
62 |
园博社区黄码采样点 |
园博社区居委会 |
|
|
63 |
集美小学采样点(黄码通道开放时间:15:00-17:00)) |
集美小学 |
集美街道 |
|
64 |
集美中学采样点 |
集美中学 |
|
|
65 |
集美二小采样点 |
集美二小 |
|
|
66 |
集大轮机学院采样点 |
集大轮机学院 |
|
|
67 |
集美侨英滨水学校采样点 |
滨水学校采样点 |
侨英街道 |
|
68 |
集美侨英万科云城篮球场采样点 |
万科云城篮球场 |
|
|
69 |
集美侨英兑山小学采样点 |
兑山小学采样点 |
|
|
70 |
集美侨英双塔小学采样点 |
双塔小学采样点 |
|
|
71 |
集美侨英嘉农商贸采样点 |
嘉农商贸城采样点 |
|
|
72 |
集美侨英凤林美银泰百货采样点 |
凤林美银泰百货采样点 |
|
|
73 |
集美侨英凤林美社区居委会采样点 |
凤林美社区居委会采样点 |
|
|
74 |
集美侨英霞梧广场采样点 |
霞梧广场点 |
|
|
75 |
集美侨英侨英小学采样点 |
侨英小学采样点点 |
|
|
76 |
集美侨英乐安小学 |
乐安小学采样点 |
|
|
77 |
集美侨英英贤学校采样点 |
英贤学校 |
|
|
78 |
集美侨英古龙御景采样点 |
古龙御景 |
|
|
79 |
集美嘉庚体育馆采样点 |
嘉庚体育馆前广场 |
|
|
80 |
集美侨英乐海小学采样点 |
乐海小学 |
|
|
81 |
集美侨英美山中学采样点 |
美山中学 |
|
|
82 |
集美侨英中央公园(含黄码通道) |
乐天路-中央公园 |
|
|
83 |
集美后溪前进村苏营篮球场采样点 |
集美后溪前进村苏营篮球场 |
后溪镇 |
|
84 |
集美后溪前进村东边小学采样点 |
集美后溪前进村东边小学 |
|
|
85 |
集美后溪碧溪小学采样点 |
集美后溪碧溪小学 |
|
|
86 |
集美后溪下庄篮球场采样点 |
集美后溪下庄篮球场 |
|
|
87 |
集美后溪下店篮球场采样点 |
集美后溪下店篮球场 |
|
|
88 |
集美后溪街路篮球场采样点 |
集美后溪街路篮球场 |
|
|
89 |
集美后溪苏厝篮球场采样点 |
集美后溪苏厝篮球场 |
|
|
90 |
集美后溪仑上村门球场采样点 |
集美后溪仑上村门球场 |
|
|
91 |
集美后溪崎沟田头篮球场采样点 |
集美后溪崎沟田头篮球场 |
|
|
92 |
集美后溪珩崎公寓南区采样点 |
集美后溪珩崎公寓南区 |
|
|
93 |
集美东宅后溪中心小学采样点 |
集美东宅后溪中心小学 |
|
|
94 |
集美后溪东宅白石社区公园采样点 |
集美后溪东宅白石社区公园 |
|
|
95 |
集美后溪后垵村旧小学采样点 |
集美后溪后垵村旧小学 |
|
|
96 |
集美后溪岩内地铁社区采样点 |
集美后溪岩内地铁社区 |
|
|
97 |
集美后溪岩内村埔中央篮球场采样点 |
集美后溪岩内村埔中央篮球场 |
|
|
98 |
集美后溪黄地村部采样点 |
集美后溪黄地村部 |
|
|
99 |
集美后溪白石小学采样点 |
集美后溪白石小学 |
|
|
100 |
集美后溪英村平阳里采样点 |
集美后溪英村平阳里 |
|
|
101 |
集美后溪三兴祖厝采样点 |
集美后溪三兴祖厝 |
|
|
102 |
集美后溪三兴篮球场采样点 |
集美后溪三兴篮球场 |
|
|
103 |
集美后溪碧溪花园采样点 |
集美后溪碧溪花园 |
|
|
104 |
集美后溪龙山后溪花园广场 |
集美后溪龙山后溪花园广场 |
|
|
105 |
集美后溪万科广场大都荟采样点 |
集美后溪万科广场大都荟 |
|
|
106 |
集美后溪高铁阳光采样点 |
集美后溪高铁阳光 |
|
|
107 |
集美后溪永祥新城小广场采样点 |
集美后溪永祥新城小广场 |
|
|
108 |
集美后溪龙山新城际广场南门店面空地采样点 |
集美后溪龙山新城际广场南门店面空地 |
|
|
109 |
集美后溪龙山四季阳光会所门口采样点 |
集美后溪龙山四季阳光会所门口 |
|
|
110 |
集美后溪二农社区后厝社采样点 |
集美后溪二农社区后厝社 |
|
|
111 |
集美后溪二农社区后塘社篮球场采样点 |
集美后溪二农社区后塘社篮球场 |
|
|
112 |
集美后溪新村小学旧校区采样点 |
集美后溪新村小学旧校区 |
|
|
113 |
集美后溪新村村部篮球场采样点 |
集美后溪新村村部篮球场 |
|
|
114 |
软三金海豚广场 |
软件园三期金海豚广场 |
|
|
115 |
后垵村东厝寨黄码采样点 |
后垵村东厝寨社 |
|
海沧区
厦门市海沧区应对新冠肺炎疫情工作指挥部
〔2022〕第11号通告
根据厦门市疫情防控工作指挥部〔2022〕21号通告要求,决定于8月16日在海沧区开展一轮全员核酸检测。现将有关事项通告如下:
一、采样时间
2022年8月16日(星期二)7:00-17:00
二、采样对象
在海沧区的所有人员(含生活、工作、旅行的常住人口、流动人口、台港澳及外籍人员等)。
三、采样地点
采样地点详见附表。
温馨提示:全员核酸检测结束后不再单独设立便民核酸检测点,请务必在规定时间内参加核酸检测。
四、注意事项
1.请指定区域内的群众按照社区通知的时间,携带手机凭借闽政通健康码或者本人有效身份证件,佩戴好口罩,前往上述采样点进行核酸检测。
2.请注意保持“一米线”距离,主动配合、不扎堆不聚集、佩戴口罩、做好自我防护,听从工作人员指挥,有序排队,按要求进出场地。
3.辖区各机关、企事业单位和机构要认真履行单位主体责任,无条件支持并督促员工在上述规定时间内参加核酸检测;各出租户房东要履行督促责任,提醒、通知租户参加核酸检测。
4.在接种新冠病毒疫苗48小时内暂不进行核酸采样,待48小时后再进行采样,但需及时向社区工作人员报备说明情况。
5.新冠病毒感染者出院后三个月内不参加核酸混管采样,如需核酸检测请务必联系单位或者居(村)委会提供单人单管采样服务。
6.核酸检测结果出具前,请尽量减少流动,不参与聚集性活动,如有发热等不适症状,请点对点主动到就近医院发热门诊就诊。
7.请全区所有市民、居民,认真履行个人法律责任,参加核酸检测。拒不配合核酸检测的,将依法依规追究责任。
附表:核酸采样点
海沧区应对新冠肺炎疫情工作指挥部
2022年8月15日
同安区
8月15日未能参加全员核酸检测人员应于8月16日到便民核酸检测点进行核酸采样。
16日同安区免费核酸检测点位有变
采样时间仅供参考
具体以各采样点公布时间为准
翔安区
16日翔安区免费核酸检测点位有变


黄码人员可前往渡桥公园(00:00-24:00) 法治广场(8:30—12:00;15:00—20:00) 厦门莲花医院莲河总院(当日22:00-次日8:00)进行检测
扫一扫在手机上查看当前页面

闽公网安备35010202000953号