9月3日全国新增报告314例本土确诊病例、1359例本土无症状感染者,涉及25个省份。
天津北辰区、辽宁营口市、鞍山市、吉林长春市等地根据《新型冠状病毒肺炎防控方案(第九版)》相关规定新增划定高、中、低风险区。
市疾控中心提醒广大市民:
我市实行免费核酸检测服务(部分核酸检测点延长至20时)。
所有入(返)厦人员抵达后应立即在一场两站(飞机场、火车站、汽车站)进行落地检(通过自驾等其他方式的第一时间就近检测),并在第三天再检测一次(免费)。此间,非必要不参加聚集性活动、不进入人员密集的公共场所。
有涉疫地区旅居史的入(返)厦人员,需主动向社区、单位或酒店报备,根据出发地和途经地疫情风险等级实施分类管理:
对7天内有高风险区旅居史的入(返)厦人员:实施7天集中隔离医学观察(第1、2、3、5、7天各开展一次核酸检测)。
对7天内有中风险区旅居史的入(返)厦人员:实施7天居家隔离医学观察(第1、4、7天各开展一次核酸检测),如不具备居家隔离医学观察条件,采取集中隔离医学观察。
对7天内有低风险地区(中高风险区所在县市区旗的其他地区)、澳门特别行政区旅居史的入(返)厦人员:应持48小时内核酸检测阴性证明,并在入厦后3天内应完成两次核酸检测,并做好健康监测。
对7天内有青海、西藏旅居史的入(返)厦人员,入厦后实施3天集中医学观察+4天居家健康监测管理,期间核酸检测7天7检。
对7天内有海南、新疆旅居史的入(返)厦人员,持48小时核酸阴性证明入厦,入厦后落地核酸检测并进行i厦门登记,抵达目的地后3小时内向社区报备,入厦后实施3天居家健康监测+4天自我健康监测(第2、3、5、7天各开展一次核酸检测),居家健康监测期间非必要不外出。
陆地边境口岸城市(与香港、澳门有口岸相连的除外)入(返)厦人员:需持48小时内核酸阴性证明。
其余涉疫地区(见下表)入厦人员,入厦3天内完成两次核酸检测。
请广大市民朋友接触境外和国内中高风险地区的快递、物品时,戴好口罩和一次性手套并对内外包装进行消毒,处理完后要及时洗手并更换口罩。
新冠病毒疫苗对防发病、防重症和防死亡的效果非常显著。不良反应监测数据表明,我国新冠病毒疫苗是非常安全的。慢性疾病不是新冠病毒疫苗接种的禁忌症,健康状况稳定、药物控制良好,均可进行接种。在没有接种禁忌的情况下,请符合条件的市民尽快接种疫苗,完成全程接种后满半年,尽快接种加强针。 



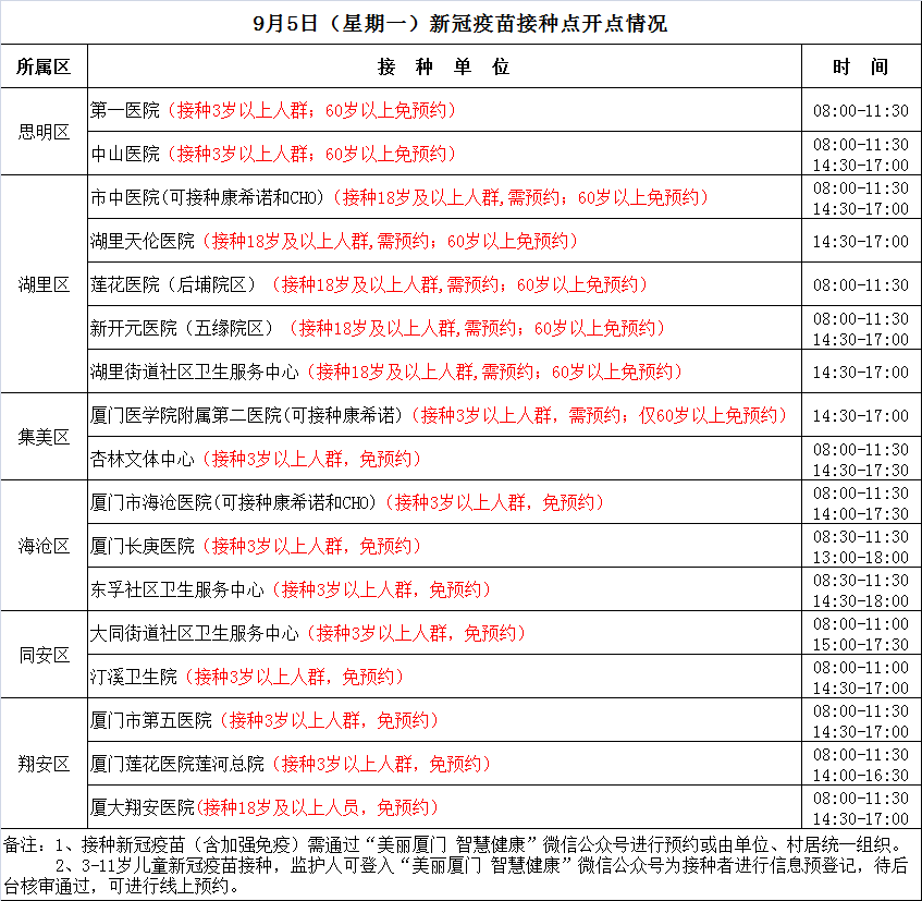
9月5日这些地方可以接种新冠疫苗

厦门市疾病预防控制中心
2022年9月4日
扫一扫在手机上查看当前页面

闽公网安备35010202000953号