福州发布最新出行防疫政策!
中高风险地区所在地市
其他低风险县(市、区、旗)、
出现本土病例
但尚未调整疫情中高风险等级的地市
(重点关注地区)、
省外陆地边境口岸城市
(与香港、澳门有口岸相连的除外)
上述入(返)榕人员
须持48小时内核酸阴性证明
入(返)榕
详情如下
福州市出行防疫政策(第五版)
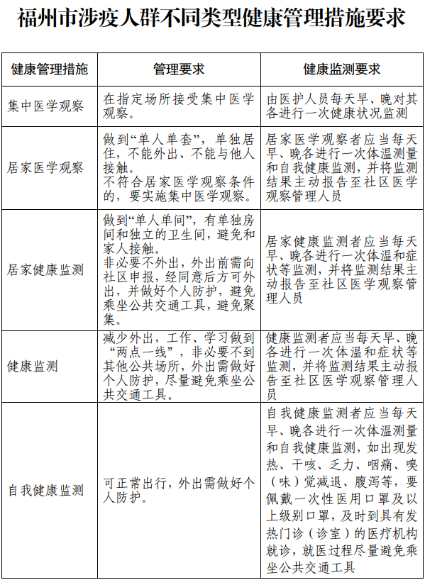
一、入境人员:经我省口岸入境的,严格实施14天集中医学观察,解除集中医学观察后,目的地为福州市的入境人员,点对点接回目的地后继续实施7天居家医学观察;目的地为福州市外的入境人员,点对点送上返程交通工具,不得在福州市逗留。在人员入境时,以及集中隔离第1、4、7、10、14天各进行一次核酸检测,其中第14天应同时采集人、物、环境标本,检测结果均为阴性者方可解除集中医学观察。在居家医学观察第2、7天各进行一次核酸检测,检测结果为阴性者方可解除居家医学观察。在福建省外口岸隔离满14天的入闽人员,在入境后21天内返回福州市内的,仍要实施居家医学观察直至满21天,同时在入福州市第1天和解除居家医学观察前各进行一次核酸检测。
二、高风险地区入(返)榕人员:实施集中医学观察14天,医学观察的第1、3、7、10、14天各进行一次核酸检测,检测结果为阴性者方可解除集中医学观察。
三、中风险地区入(返)榕人员:实施居家医学观察14天,医学观察的第1、3、7、10、14天各进行一次核酸检测,检测结果为阴性者方可解除居家医学观察。
四、中高风险地区所在县(市、区、旗)其他低风险地区入(返)榕人员:实施7天居家医学观察+7天居家健康监测,第1、3、7、14天各进行一次核酸检测,检测结果为阴性者方可解除。
五、对中高风险地区所在地市其他低风险县(市、区、旗)入(返)榕人员:在健康码绿码、体温正常的基础上,持48小时内核酸阴性证明入(返)榕,抵达我市目的地后24小时内进行一次核酸检测,并自我健康监测14天。
六、对出现本土病例但尚未调整疫情中高风险等级的地市(重点关注地区)入(返)榕人员:在健康码绿码、体温正常的基础上,持48小时内核酸阴性证明入(返)榕,抵达我市目的地后24小时内进行一次核酸检测,并自我健康监测14天。
七、省外陆地边境口岸城市(与香港、澳门有口岸相连的除外)入(返)榕人员:持48小时内核酸阴性证明入(返)榕,抵达我市目的地后24小时内进行一次核酸检测。
八、定点医院、集中隔离点、冷链食品从业人员等从事高风险岗位人员:出行前要向所在社区、村(居)委会或单位报备,需满足脱离工作岗位14天以上,并持48小时内核酸阴性证明有序出行,抵达我市目的地后24小时内进行一次核酸检测。
九、其他未发生疫情地市入(返)榕人员:健康码绿码、体温正常,在做好个人防护前提下可在我市有序流动。
十、目前上海等重点地区入(返)榕人员:14天内有上海市旅居史的入(返)榕人员,实施7天集中医学观察+7天居家健康监测,并在第1、3、7、10、14天各进行一次核酸检测,检测结果为阴性者方可解除。
十一、健康管理起算时间:以上中高风险地区所在地、重点关注地区及提级管控的地区入(返)榕人员健康管理措施实施时间从抵榕时间起算,已经超过14天的,需进行一次核酸检测,结果阴性方可解除健康管理。
防控政策将视最新疫情动态和风险研判适时调整,必要时对部分涉疫地区入(返)榕人员采取提级管控措施,具体以市指挥部的文件或通告为准。

扫一扫在手机上查看当前页面

闽公网安备35010202000953号