为贯彻落实《国务院关于进一步优化政务服务提升行政效能推动“高效办成一件事”的指导意见》,精细化科学化常态化优化医保服务,提高群众、企业和医药机构获得感,国家医疗保障局发布《关于在医疗保障服务领域推动“高效办成一件事”的通知》(以下简称《通知》)。
《通知》指出,要全面通堵点、促集成实现“办成一件事”,深化改革、优化流程、创新模式,集成关联事项、相关服务,破解关键掣肘和体制机制障碍,全面强化数字赋能,推动实现关联事项集成办、容缺事项承诺办、异地事项跨域办、政策服务免申办。
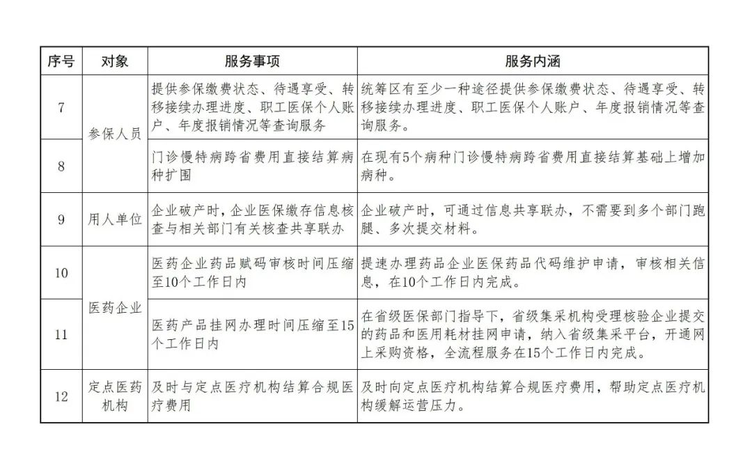
在重点事项清单中,围绕参保人员共提出8个服务事项,并明确了服务内涵。一是落实新生儿“出生一件事”,新生儿可凭户籍或出生医学证明办理医保参保,生育医疗费用可“一站式”报销,不需要到多个部门跑腿、多次提交材料;二是落实职工退休“退休一件事”联办,配合养老经办机构开展职工办理退休手续,可通过信息共享联办,不需要到多个部门跑腿、多次提交材料;三是落实社会保障卡和医保码就医购药“一件事”,支持社会保障卡就医购药,推动持医保码更便捷就医购药,实现移动支付,缩短排队就医购药时间;四是实现医疗救助对象资助参保免申即享;五是“生育津贴审核支付”10个工作日内办结;六是实现线上办理“职工医保个人账户家庭共济”;七是提供参保缴费状态、待遇享受、转移接续办理进度、职工医保个人账户、年度报销情况等查询服务;八是门诊慢特病跨省费用直接结算病种扩围。
按照小步快跑、由点到面原则,国家医保局将逐年推出一批“高效办成一件事”重点事项,持续推动医保服务提质增效。(记者乔业琼)

